
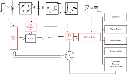
ÈËÃǰѵç×ÓÊÖÒÕÓ¦Óõ½¿§·È»úÉÏ£¬ÊµÏÖÁËÄ¥·Û¡¢Ñ¹·Û¡¢×°·Û¡¢³åÅÝ¡¢É¨³ý²ÐÔüµÈÄðÖÆ¿§·ÈÈ«Àú³ÌµÄ×Ô¶¯¿ØÖÆ£¬´´Á¢ÁËÈ«×Ô¶¯µç×Ó¿§·È»ú¡£ Ó¦ÓÃÓÚÏûºÄµç×ÓÁìÓò£¬×ðÁú¹Ù·½Æ½Ì¨ ÄÜÌṩ½ÏÁ¿ÆëÈ«µÄÔª¼þ½â¾ö¼Æ»®¡£ºÃ±È£ºAC ÊäÈë¶Ë·ÀÀËÓ¿µÄѹÃôµç×裨MOV£©¡¢µçÔ´²¿·ÖÓÿì»Ö¸´¶þ¼«¹Ü£¨FRD, fast recovery diode£©¼°ÕûÁ÷ÇÅ£¨Bridge£©¡¢¹âµç¸ôÀëÆ÷¼þ£¨Opto-coupler£©¡¢¿ØÖƸºÔØÍ¨¶ÏµÄ¿É¿Ø¹è£¨SCR & Triac£©µÈ¡£
| Product Name |
IT(RMS)_Max (A) |
ITSM_Max @ f = 50Hz (A) |
VDRM_Min (V) |
IGT_I_Max(mA) | IGT_II_Max (mA) |
IGT_III_Max (mA) |
IGT_IV_Max (mA) |
TJ_Max (¡ãC) |
JJM Package |
|---|
| JST131V-600D | 1 | 10 | 600 | 5 | 5 | 5 | 10 | 125 | SOT-223 |
|---|
| JST26Z-600BW | 25 | 250 | 600 | 50 | 50 | 50 | - | 125 | TO-3P |
|---|
| JCT612C | 12 | 140 | 600 | 15 | - | - | - | 125 | TO-220C |
|---|
| Product Name |
VISO_Max (VRMS) |
VDRM_Min (V) |
IFT_Max(mA) | VCEO_Max (V) |
dv/dt (V/¦Ìs) |
TOPR (¡ãC) |
JJM Package |
|---|
| JOC3063 | 5000 | 600 | 5 | - | 1000 | -40 ~ 100 | DIP6 |
|---|
| JOC817X1 | 5000 | 6 | 60 | 35 | - | -55 ~ 110 | DIP4 |
|---|
| Product Name |
IF_Max (A) |
VF_Max @ IF(V) |
VRRM_Min (V) |
IR_Max @ VRRM(¦ÌA) | IFSM_Max (A) |
JJM Package |
|---|
| JSPX240A | 2.0 | 0.55 | 40 | 100 | 50 | SMA |
|---|
| ES1J | 1.0 | 1.70 | 600 | 5 | 30 | SMA |
|---|
| ES2D | 2.0 | 0.95 | 200 | 5 | 50 | SMB |
|---|
| Product Name |
IO_Max (A) |
VF_Max @ IF = 1.0A(V) |
VRRM_Min (V) |
IR_Min@ VRRM_Max(¦ÌA) | IFSM_Max (A) |
JJM Package |
|---|
| MB6S | 1 | 1.1 | 600 | 5 | 30 | MBS |
|---|
| ABS6 | 1 | 1.1 | 600 | 5 | 35 | ABS |
|---|
| ABS26 | 2 | 1.1 | 600 | 5 | 60 | ABS |
|---|
| Product Name |
Varistor ContinuousVoltage VRMS_Max (V) |
Maximum Allowable DC Voltage(V) |
Energy (10/1000¦Ìs)Standard(J) |
Withstanding Surge Current 8/20¦ÌsStandard (1 time) (A) | Varistor Voltage@ 1mA (V) |
Capacitance@ 1kHz(pF) |
|---|
| JJV07D471K | 300 | 385 | 56.0 | 1200 | 470 (423 ~ 517) | 105 |
|---|
| JJV10D241K | 150 | 200 | 50.4 | 2500 | 240 (216 ~ 264) | 420 |
|---|
| JJV14D561K | 350 | 460 | 150.0 | 4500 | 560 (504 ~ 616) | 360 |
|---|
±¾ÍøÕ¾Ê¹ÓÃcookie¡£¼ÌÐøä¯ÀÀ±¾ÍøÕ¾£¬¼´ÌåÏÖÄúÔÞ³ÉÎÒÃÇʹÓÃcookies¡£